運輸安全マネジメントの公表
令和7年度 我が社の運輸安全マネジメントの取り組み (令和7年4月1日~8年3月31日)
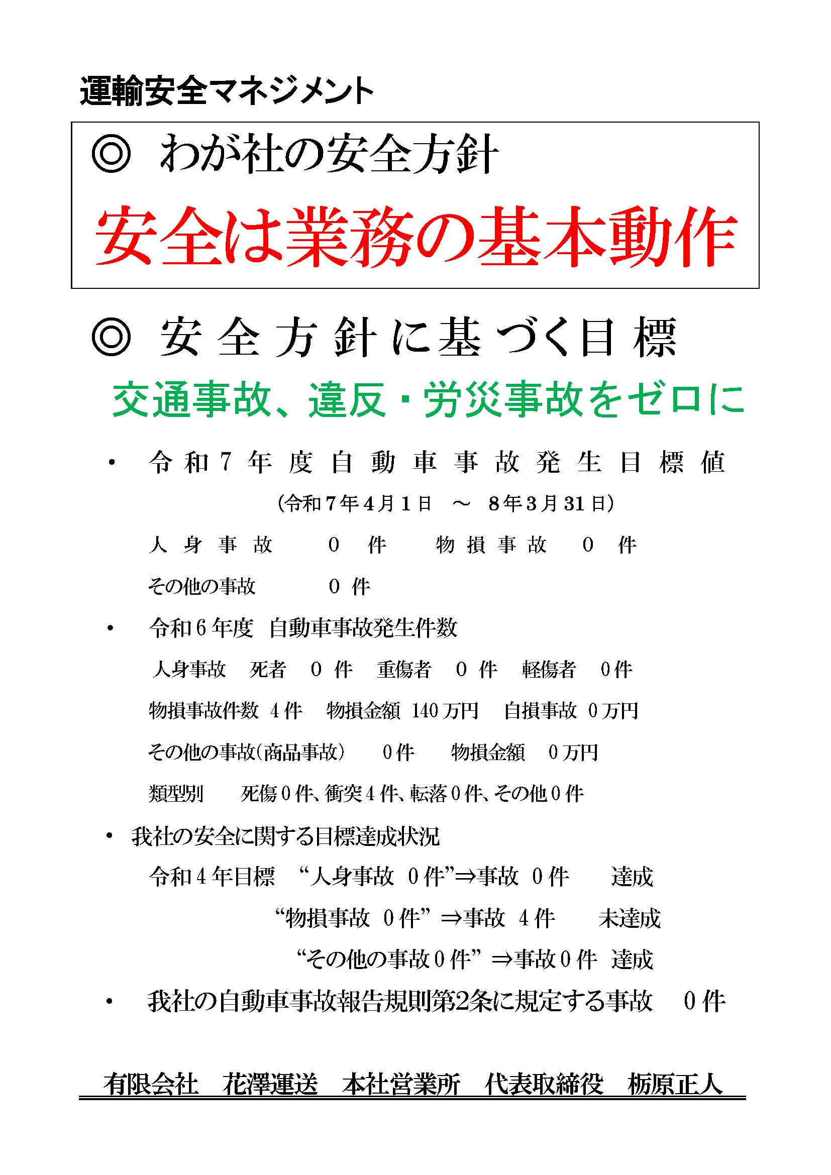
会社名:有限会社 花澤運送 本社営業所
★我が社の事故防止のための「安全方針」
・安全は業務の基本動作、すべての業務に最優先
・安全管理体制の改善は、社員一同の責務
・輸送の安全は我社の根幹、最大の顧客満足
・安全運行は、プロドライバーの社会的使命
・関係法令を遵守し、無理な運行は「しない」「させない」
★社内の周知方法
安全方針の配布、営業所に掲示
ホームページに記載
★安全方針に基づく目標
<<令和7年度の安全目標>>
交通事故、違反、労災事故をゼロに!
人身事故 0件 物損事故 0件 その他の事故 0件
★我社の安全に関する情報交換方法
・定期的安全会議の開催
・添乗指導
★我社の安全に関する反省事項
・安全運行に関する取り組み不足
★反省事項に対する改善方法
・ヒヤリハットの共有化
・点呼における安全意識の啓発
★事故に関する統計
<<令和6年度自動車事故発生件数>>
人身事故0件 死者0名、重傷者0名、軽傷者0名
物損事故4件 物損金額140万円 自損事故0万円
その他の事故0件 物損金額0万円
類型別 死傷0件、衝突4件、転落0件、その他事故0件
我社の安全に関する目標達成状況
令和4年目標 人身事故 0件 ⇒ 事故0件 達成
物損事故 0件 ⇒ 事故4件 未達成
その他事故 0件 ⇒ 事故0件 達成
我社の自動車事故報告規則第2条に規定する事故 0件
★目標達成のための計画
・運転者に対する安全に関する教育の実施
・運転者の外部講習の受講
・後方視界補助装置の導入
・安全運転補助装置の導入
★我社の事故に対する情報
前年度は目標を達成できませんでしたが、今年度も引き続き事故0を目標に取り組んでまいります。
